On November 19, 2020, my country issued GB/T 39498-2020 "Guidelines for the Control of the Use of Key Chemical Substances in Consumer Products". The standard has been formally implemented on June 1, 2021.

Standard release background
In recent years, the European Union and the United States have reported on the recall of consumer products in my country that more than half of the product recalls in China are caused by chemical hazards. The root cause of this phenomenon is China's lack of standards for relevant chemical safety hazards.
In order to speed up the implementation of the "Going Global" strategy of Chinese products and improve the quality of my country's consumer products, the National Standardization Management Committee has formulated standards for the restriction of consumer product safety and chemical hazardous substances that meet the current status of my country's industries and industries and can lead the development of the industry.
Standard scope of application
The standard stipulates the general principles and requirements for banned and restricted chemical substances in consumer products. It applies to consumer products, including product components, parts, accessories, packaging and instructions for use, but does not include food, drugs, cosmetics, tobacco, and special equipment , Aircraft, ships, military products and other government-supervised products.
The main content of the standard
This standard is based on the EU "REACH Regulation ((EC) No 1907/2006)" and refers to "EN71-9 General Requirements for Organic Compounds in Toys", "EN71-12: 2013 Toy Safety-Part 12 N-nitrosamines And N-nitroso compounds" and "ecological textile standard Oeko-tex100-2017" and other foreign standards, put forward restrictions on consumer products in my country. That is, in consumer products, it is necessary to focus on the control of heavy metals, alkanes, halogenated alkanes and alkenes, benzenes, polycyclic aromatic hydrocarbons, phenols, aldehydes, ethers, alcohols, esters and salts, amines, dyes and other chemical substances that cannot be classified. Etc. 117 chemical substances.
Significance
1. There is no basic general standard on chemical hazards in the field of consumer products in my country, and this standard will fill the gap in this field in my country;
2. The consumer product regulatory authority will supervise the quality and safety of consumer products in accordance with this new standard;
3. Provide guidance standards for consumer product manufacturers, which can be used as the basis for quality control of consumer product companies;
4. It can provide technical reference for the Consumer Product Standards Committee and other related organizations.
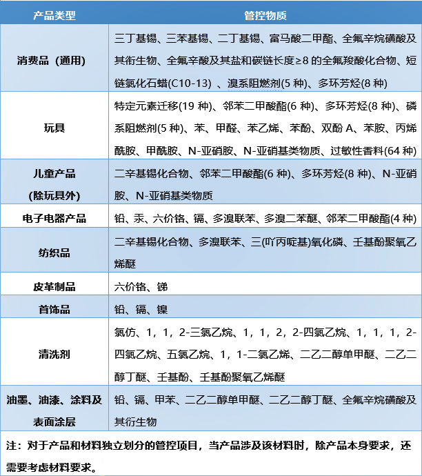
Standard specific control items
The standard involves many types of products, and the corresponding controlled substances are more complicated. In order to facilitate understanding, the following tables are summarized for reference.

Tips:
In the long run, China's consumer product chemical substance supervision is becoming more and more stringent. The implementation of the "China REACH" standard may be used as a basis for law enforcement agencies to supervise consumer product safety, which will inevitably have an impact on many consumer product industries. ZRLK recommends that relevant companies always pay attention to the "Chinese version of REACH", fully respond to compliance, ensure product quality, and reduce the risk of violations.