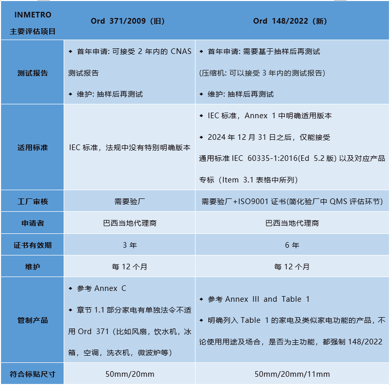
2022年3月28日,巴西就家用和類似用途的電器發布了一則最新法規第148號法令,該法規將取代舊法規第371號法令,于2022年5月2日起開始強制實施。
新舊法規對比

新舊版本過渡
? 若舊版Ord.371已出證的產品,需要下年度維護階段參考新法規Ord.148/2022中6.1.1.6章節要求進行更新。
? 新申請需要適用Ord.148/2022,證書6年有效。
溫馨小提示
中認聯科18年專注消費類電子電器產品檢測認證,時刻關注各國法規變化,用心為客戶提供一站式檢測認證服務,確保您的產品快速地進入目標市場。如果您有家電類智能產品需要辦理出口巴西的相關認證,請隨時與我們聯系,我們的工程師將在第一時間為您服務!